
Example Work
Our work is highly customisable and heavily dependent on the requirements of each individual client.
Our expertise in project management and procedure design is applicable to a wide variety of needs.
Example Workflow
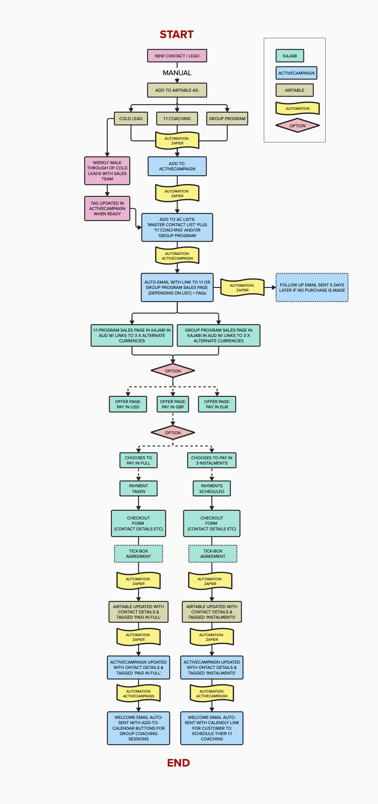
Our Workflows are intricately customised for each client’s particular project or requirement. We design the flow into an easy-to-read visual, then build and test the process for you.
This is an example of a workflow for a global leadership coaching firm that utilises digital automations as much as possible, starting from the point when a new contact or lead is established, leading them through the payment and sign up process, and ending with a program Welcome Email being sent.
In this flow, customers are:
Automatically sent emails to the sales pages for the products they have enquired about
Automatically followed up if they don’t make a purchase
Free to choose between four difference currencies for payment
Free to choose if they’d like to pay upfront or in instalments
Tagged and added to lists appropriately throughout the process so all data held is accurate
Our favourite digital tools for building automations like this are:
Zapier
Airtable
ActiveCampaign
Kajabi
Asana
Wordpress
Google Workspace
Many, many others!
Case Studies
Emergency Project Management & Template Build
A client reached out to us when their Project Manager suddenly resigned, just before the launch of a major global coaching rollout that had a year of planning behind it. We conducted an analysis of the immediate needs and established the best way forward. With commitment from the team, we implemented all elements of the project into Asana, clearly time-lining and outlining who was responsible for which element and when it was due by, followed by detailed induction, training and support for the existing team. We created a templated process that could simply be duplicated next time a similar project came about.
Procedure Build for Overseas VA Team
We were approached by a coaching business struggling to maintain productivity with their overseas VA team. We took an analysis of the current processes and identified the potential areas of issue, as well as possibilities for improvement, such as increasing the current communication, expectation management and rectifying knowledge gaps. We developed new strategies and processes for the business to keep moving forward and offered ongoing mentorship and support for the VA team.
One:Many Coaching Model Design
A client seeking to move from one-on-one coaching sessions to a one-to-many model worked with us to create a digital course from scratch. The project included a brand refresh, new website with membership portal, delegate liaison, comprehensive management of course materials and a clear outline of Standard Operating Procedures (SOPs) for the business to use with their new product going forward. We coordinated all elements with the service providers involved, as well as taking ownership of the portal development and maintenance to deliver a successful program with minimal time investment from the client.
Large-Scale Website Migration & System Design
An existing client of ours enlisted our services to project manage a heavily detailed website migration from one major platform to another. The project required intricate planning and significant data migration support from the Palm Ave team. Working with the client’s trusted stakeholders and suppliers, a dedicated Project Manager at Palm Ave managed everything from the technical build, data cleansing and migration, customer communications and brand refresh as part of the project. The project took place over the course of a year and resulted in a beautiful state-of-the-art online product with a smooth and simultaneous transition of 1,500+ website subscribers.